14 - bit 4 - 20mA slučka - napájaný termočlánok meranie teploty systémový obvod
Funkcie obvodov a výhody
Obvod znázornený na obrázku 1 je kompletný slučkový termočlánokový systém merania teploty, ktorý používa presnú analógovú funkciu mikrokontroléra PWM na reguláciu výstupného prúdu 4 mA až 20 mA.

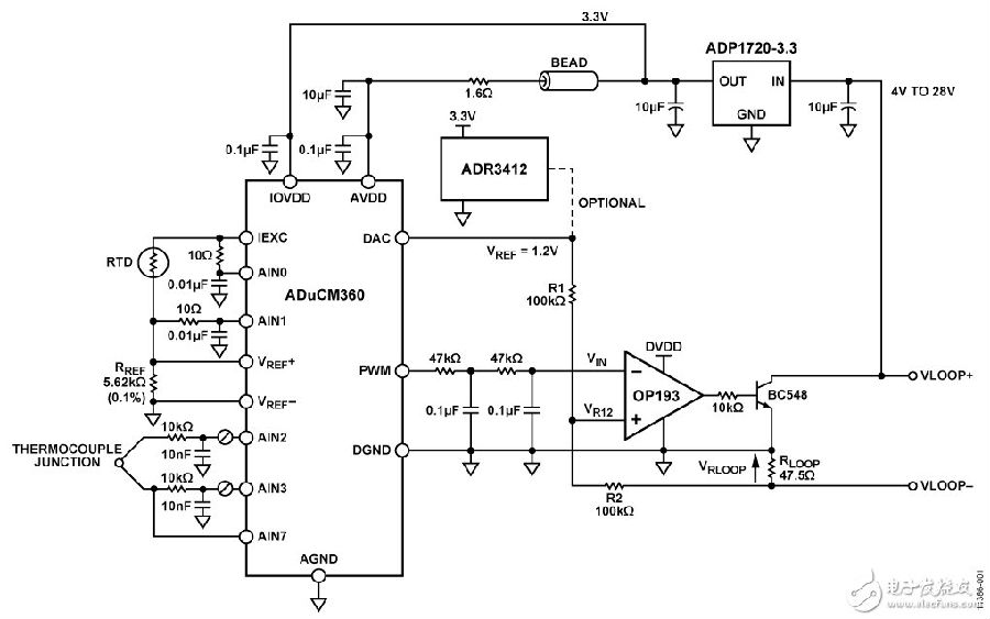
Obrázok č. 1. ADuCM360 riadi 4 mA až 20 mA slučkový monitorovací obvod teploty (schematický diagram: nie sú zobrazené všetky pripojenia a oddelenie)
Tento obvod integruje väčšinu funkcií obvodu na presných analógových mikrokontroléroch ADuCM360, vrátane duálneho 24-bitového Σ-Δ ADC, jadra procesora ARM Cortex ™ -M3 a 4-kanálovej riadiacej slučky napätia až do 28 V MA až 20 mA slučky PWM / DAC, čo poskytuje nízkonákladové riešenie monitorovania teploty.
ADuCM360 je pripojený k termočlánku typu T a 100-Ω platinového odporu (RTD). VTR sa používa na kompenzáciu studenej križovatky. Jadro Cortex-M3 s nízkym výkonom konvertuje hodnoty ADC na hodnoty teploty. Podporovaný teplotný rozsah termočlánkov typu T je -200 ° C až + 350 ° C a tento teplotný rozsah zodpovedá rozsahu výstupného prúdu od 4mA do 20mA.
Tento obvod je podobný obvodu opísanému v circuit Note CN-0300, ale tento obvod má výhodu vedenia slučky 4mA až 20mA s vyšším rozlíšením PWM. Výstup založený na PWM poskytuje 14-bitové rozlíšenie. Ďalšie informácie o rozhraní snímača teploty k ADC a technikách linearizácie pre meranie VTR nájdete v poznámke k obvodu CN-0300 a v poznámke k aplikácii AN-0970.
Popis obvodu
Obvod je napájaný lineárnym regulátorom ADP1720, ktorý reguluje prívod slučky do 3,3 V na napájanie ADuCM360, op amp. OP193 a voliteľného referenčného ADR3412.
Monitor teploty
Táto časť obvodu je podobná obvodu monitora teploty opísanému v CN-0300 s použitím nasledujúcich vlastností ADuCM360:
24-bitová sigma-delta ADC má zabudovanú PGA, ktorá nastavuje zisk 32 pre termočlánok a VTR v softvéri. ADC1 nepretržite prepína medzi vzorkami napätia termočlánku a VTR.
Programovateľný zdroj excitačného prúdu poháňa riadený prúd prostredníctvom VTR. Dvojkanálový zdroj prúdu môže byť nakonfigurovaný s krokom od 0μA do 2mA. V tomto príklade sa používa nastavenie 200μA na minimalizáciu chýb spôsobených efektom samovyhrievania VTR.
ADC v ADuCM360 majú vstavaný odkaz 1,2 V. Odkaz na vnútorné napätie má vysokú presnosť a je vhodný na meranie termočlánkového napätia.
Externý odkaz na ADC v ADuCM360. Pri meraní VTR odporov používame ratiometrické nastavenie na pripojenie externého referenčného odporu (RREF) k externým VREF + a VREF- kolíkom. Keďže referenčný zdroj napätia v tomto obvode je vysoká impedancia, je potrebné umožniť vstupný vankúš referenčného napätia na čipe. Referenčná medzipamäť na čipe znamená, že na minimalizáciu účinkov úniku vstupu nie sú potrebné žiadne externé medzipamäte.
Generátor bias voltage (VBIAS). Funkcia VBIAS sa používa na nastavenie termočlánku napätia v spoločnom režime na AVDD_REG / 2 (900 mV). Podobne to eliminuje potrebu externých odporov nastaviť termočlánok napätia spoločného režimu.
Jadro ARM Cortex-M3. Výkonné 32-bitové jadro ARM integruje 126 KB pamäte flash a 8 kB pamäte SRAM na spustenie používateľského kódu, konfiguráciu a ovládanie ADC a použitie ADC na konverziu vstupov termočlánku a RTD na konečnú hodnotu teploty. Ovláda tiež pwm výstup pre pohon slučky 4 mA až 20 mA. Môže tiež ovládať komunikáciu na rozhraní UART / USB pre ďalšie účely ladenia.
Komunikácie
16-bitový PWM výstup je externe medzipamäťou pomocou OP193 a externý Tranzistor NPN BC548 je riadený. Reguláciou napätia VBE tohto tranzistoru je možné prúd cez 47,5Ω nosný odpor nastaviť na požadovanú hodnotu. To poskytuje lepšiu presnosť ± 0,5 ° C pre výkon 4 mA až 20 mA (-200 ° C až + 350 ° C, výsledky referenčných testov).
Interný DAC poskytuje 1,2 V referenciu pre OP193. Alternatívne možno použiť 1,2 V presný odkaz ADR3412 na dosiahnutie vyššej presnosti v teplotných rozsahoch. Externá referencia čerpá približne rovnakú spotrebu energie ako interný DAC (~ 50 μA). Pozrite si časť "Test merania výkonu".
16-bitová PWM (modulácia šírky impulzu) ovláda slučku 4 mA až 20 mA cez ADuCM360. Pracovný cyklus PWM môže byť nakonfigurovaný softvérom na reguláciu napätia na 47,5 Ω RLOOP a nastavenie prúdu slučky. Všimnite si, že horná časť RLOOP je pripojená k zemi ADuCM360. Spodná časť RLOOP spája zem slučky. Z tohto dôvodu výstupné prúdy ADuCM360, ADP1720, ADR3412 a OP193, plus prúd nastavený filtrovaný PWM výstup, prúdia cez RLOOP.
Napätie spojenia R1 a R2 môže byť vyjadrené ako:
VR12 = (VRLOOP + VREF) x R2 / (R1 + R2) - VRLOOP
Po zavedení slučky:
VIN = VR12
Vzhľadom na to, že R1 = R2:
VIN = (VRLOOP + VREF) / 2 - VRLOOP = VREF / 2 - VRLOOP / 2
VRLOOP = VREF - 2VIN
Keď VIN = 0, keď prúd v plnom rozsahu prúdi, tentoraz VRLOOP = VREF. Preto je plný prúd VREF / RLOOP, alebo ≈24 mA. Keď VIN = VREF / 2, žiadne prúdové toky.
Impedancia zosilňovača OP193 pri VIN je veľmi vysoká a nenačíta výstup PWM filtra. Výstup zosilňovača sa mení len mierne, asi 0,7 V.
Výkon na hranici (0 mA až 4 mA a 20 mA až 24 mA) je nedôležitý, takže výkon operačného zosilňovača na prívodnej lište nie je kritický.
Absolútne hodnoty R1 a R2 nie sú dôležité. Prispôsobenie R1 a R2 je však dôležité.
ADC1 sa používa na meranie teploty, takže táto poznámka obvodu sa vzťahuje priamo na ADuCM361 len s jedným ADC. Hodnotiaca komisia EVAL-CN0319-EB1Z obsahuje možnosť merania napätia označenú VR12 pomocou vstupného kanála ADC0 na ADuCM360. Meranie ADC môže byť použité pre spätnú väzbu riadiaceho softvéru PWM, nastavenie prúdu 4 mA až 20 mA.
Programovanie, ladenie a testovanie
UART sa používa ako komunikačné rozhranie s hostiteľským počítačom. Používa sa na programovanie pamäte flash na čipe. Slúži tiež ako ladiaci port pre kalibráciu filtrovaných výstupov PWM.
Na vynútenie prechodu zariadenia do režimu flash boot sa používajú dva externé prepínače. Zatiaľ čo SD je nízka a reset tlačidlo je prepnúť, ADuCM360 vstúpi do zavádzacieho režimu namiesto normálneho používateľského režimu. V zavádzacom režime je možné internú pamäť Flash preprogramovať prostredníctvom rozhrania UART.
Opis kódu
Zdrojový kód pre testovanie tohto obvodu je možné stiahnuť zo stránok produktu ADuCM360 a ADuCM361 (zip archív). Zdrojový kód používa knižnice poskytnuté so vzorový kód.
Na obrázku 2 je uvedený zoznam zdrojových súborov použitých v projekte pri zobrazení pomocou nástroja Keil μVision4.

Monitor teploty
ADC1 sa používa na meranie teploty termočlánkov a RTD. Táto časť kódu sa skopíruje z poznámky k obvodu CN-0300. Podrobnosti nájdete v poznámke k obvodu.
Komunikačná časť
Nastavte výstup PWM filtra tak, aby bola zabezpečená minimálna teplota 4mA výstupu a maximálna teplota výstupu 20mA. Poskytuje kalibračnú rutinu, ktorú možno ľahko zahrnúť alebo odstrániť pomocou #define CalibratePWM.
Na kalibráciu PWM musí byť doska rozhrania (USB-SWD / UART) pripojená k J1 a USB portu na PC. Program na zobrazenie portov COM, napríklad Program HyperTerminal, môžete použiť na zobrazenie ponuky kalibrácie a na vykonanie postupu kalibrácie krok za krokom.
Pri kalibrácii PWM pripojte výstupy VLOOP + a VLOOP k presnému ammeteru. Prvá časť kalibračného postupu PWM upravuje DAC tak, aby nastavil výstup 20mA, zatiaľ čo druhá časť nastavuje PWM tak, aby nastavila výstup 20mA. Kódy PWM používané na nastavenie výstupov 4mA a 20mA sú uložené v pamäti flash.
Konfigurácia UART pre prenosovú rýchlosť 19200,8 dátových bitov, žiadna polarita, žiadne riadenie toku. Ak je tento obvod priamo pripojený k počítaču, môžete použiť program HyperTerminal alebo CoolTerm a iný program na zobrazenie komunikačného portu na zobrazenie výsledkov programu odoslaného do UART, ako je znázornené na obrázku 3.
Ak chcete zadať znaky potrebné pre postup kalibrácie, zadajte požadovaný znak do zobrazovacej svorky a port ADuCM360UART dostane znak.

Obrázok č. 3. "HyperTerminal" výstup pri kalibrácii PWM
Po kalibrácii demonštračný kód vypne hodiny UART, čím sa ešte viac šetrí energia.
Kalibračný faktor je uložený v pamäti blesku, takže nie je potrebné spustiť kalibračnú rutinu zakaždým, keď je doska zapnutá, pokiaľ sa nezmení hladina VLOOP.
Vývojový diagram kódu je znázornený na obrázku 4.

Bežné zmeny
Tento obvod zahŕňa veľkosť komunikácie HART, ako aj veľkosť externého referenčného zdroja napätia.
Pridať: No. 16, Road 3, Sanjiang Industry Zone, Shengzhou, Zhejiang, Čína
Kontakt:Eric Xie
E-mail:sale@benoelectric.com
Mob: +861598895936
Skype:ericxie123@outlook.com
Wechat & WhatsApp: +8615988295936
Webová stránka:www.benoindustry.com
